锂离子电池储能系统自动灭火装置是针对锂离子电池储能系统定向研发的一款高效、便捷、环保的自动灭火装置。该装置采用全氟己酮为灭火介质,能够有效灭火、降温及长达24小时的复燃抑制。
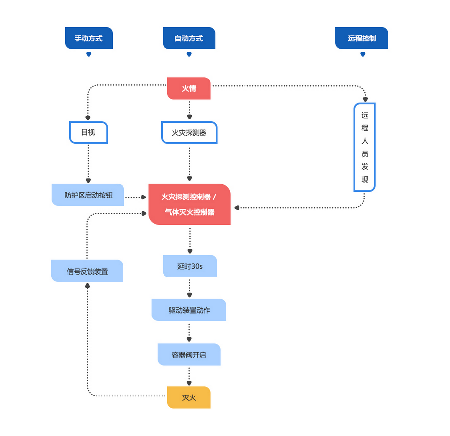
全氟己酮在常温下是液体,由于其蒸发热仅仅是水的1/25,而蒸汽压是水的25倍,这些性质使它易于汽化并以气态存在并且可以依靠吸热达到很好的灭火效果。同时,全氟己酮对于常规金属、电路几乎没有腐蚀性,可以做到高效灭火、降温、抑制复燃的同时将锂离子电池的损伤降到最低。灭火药剂贮存在贮存容器内,贮存容器上装有虹吸管和容器阀、压力传感器,并采用氮气增压。当控制器接受到启动指令时,驱动装置输出启动命令,驱动装置动作开启容器阀,灭火药剂经过虹吸管、容器阀、管路、管件及喷头将灭火药剂喷出。同时信号反馈装置将灭火装置动作信息反馈到控制器上。压力传感器实时检测贮存容器内的压力。



